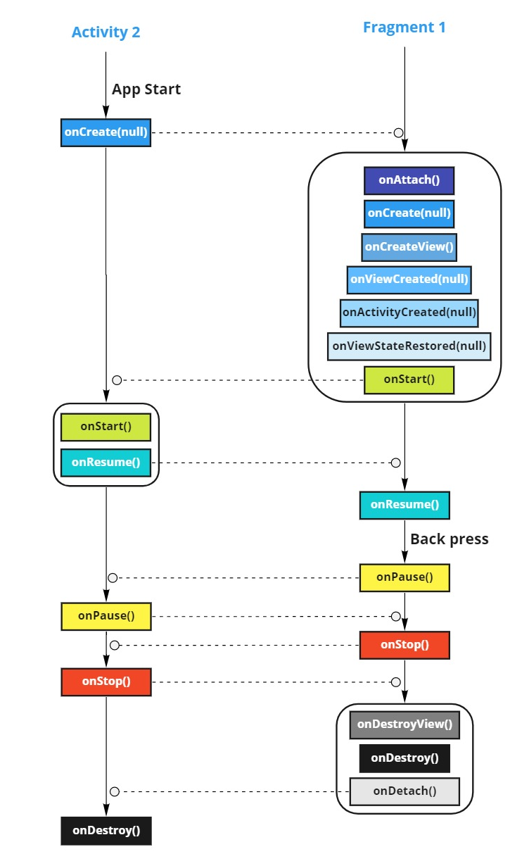
The Android Lifecycle Cheat Sheet Part Iii Fragments By Jose Alcerreca Android Developers Medium

The Android Lifecycle Cheat Sheet Part Iii Fragments By Jose Alcerreca Android Developers Medium

Advocating Against Android Fragments Square Corner Blog

Advocating Against Android Fragments Square Corner Blog

Android Popbackstack Not Restoring Previous Fragment Stack Overflow

Android Popbackstack Not Restoring Previous Fragment Stack Overflow

Problem With Restoring Fragments From The Backstack By Jacques Giraudel Medium

Problem With Restoring Fragments From The Backstack By Jacques Giraudel Medium

Fragments Part 5 Story Of Back Stack Youtube

Fragments Part 5 Story Of Back Stack Youtube

The Android Lifecycle Cheat Sheet Part Ii Multiple Activities By Jose Alcerreca Android Developers Medium

The Android Lifecycle Cheat Sheet Part Ii Multiple Activities By Jose Alcerreca Android Developers Medium

The Android Lifecycle Cheat Sheet Part Ii Multiple Activities By Jose Alcerreca Android Developers Medium

I have multiple fragment inside an activity.

Android resume fragment from backstack. Else List fragments fmgetFragments. If the user presses the Back button. The activities are arranged in a stackthe back stack in the order in which each activity is opened.

Prevent adding same fragment on top if currentFragmentgetClass fragmentgetClass return. Hi I am developing android application in which I am using I am using single Activity and 3 fragments. After a fragments lifecycle event is emitted the fragment.

Now when I click back from C it shows me B and similar for B to A as well. If fragments null fragmentssize0 for Fragment f. String fragmentTag backStateName.

This new activity is added to the back stack. Android - tutorial - remove fragment from backstack. In my application there are several fragments in an activity and I am maintaining a backStack for these fragment.

Discussion in Android Development started by marcelpreda Dec 30 2017. When a fragment moves downward to a lower lifecycle state the relevant LifecycleEvent is emitted to observers by the fragments view Lifecycle if instantiated followed by the fragments Lifecycle. FragmentTransaction ft managerbeginTransaction.

If fragmentPopped managerfindFragmentByTagfragmentTag null fragment not in back stack. Android OS provides a back stack function for Activity it also provides the back stack function for FragmentIf you add one Fragment into the back stack when you press the android device back menu you can find the Fragment that is saved in the back stack popup. If fragmentPopped managerfindFragmentByTagfragmentTag null fragment not in back stack.

Hing Tang Medium

Hing Tang Medium

Fragments Overlaps After Activity Is Recreated Stack Overflow

Fragments Overlaps After Activity Is Recreated Stack Overflow

Bottomnavigationview How To Avoid Recreation Of Fragments And Reuse Them Stack Overflow

Bottomnavigationview How To Avoid Recreation Of Fragments And Reuse Them Stack Overflow

Android Popbackstack Not Restoring Previous Fragment Stack Overflow

Android Popbackstack Not Restoring Previous Fragment Stack Overflow

How To Use Listener Interface Callback In Activity Fragment By Ponglang Petrung Pongploydev Medium

How To Use Listener Interface Callback In Activity Fragment By Ponglang Petrung Pongploydev Medium

Modern Android Ditching Activities And Fragments

Modern Android Ditching Activities And Fragments

Android Fragments Common Queries Common Mistakes By Amod Kanthe Proandroiddev

Android Fragments Common Queries Common Mistakes By Amod Kanthe Proandroiddev

Introduction To Fragments In Android Applications Engineering Education Enged Program Section

Introduction To Fragments In Android Applications Engineering Education Enged Program Section

Meaning Of Fragment Having Its Own Lifecycle Stack Overflow

Meaning Of Fragment Having Its Own Lifecycle Stack Overflow

Working With Fragments Speaker Deck

Working With Fragments Speaker Deck

How To Use Listener Interface Callback In Activity Fragment By Ponglang Petrung Pongploydev Medium

How To Use Listener Interface Callback In Activity Fragment By Ponglang Petrung Pongploydev Medium

Programming With Android Android Fragments Luca Bedogni Marco Di Felice Dipartimento Di Scienze Dell Informazione Universita Di Bologna Ppt Download

Programming With Android Android Fragments Luca Bedogni Marco Di Felice Dipartimento Di Scienze Dell Informazione Universita Di Bologna Ppt Download

Nice Sophisticated Job For This Unbeatable Biotech Resume Resume Examples Resume Resume Guide

Nice Sophisticated Job For This Unbeatable Biotech Resume Resume Examples Resume Resume Guide

Activity And Fragment Overview Bright Developers

Activity And Fragment Overview Bright Developers

Source : pinterest.com